项目管理者联盟
项目管理者联盟是国内最大的项目管理人员会员机构与互动平台。项目管理者联盟“项目文库”栏目囊括了项目管理五个阶段、十个知识领域的相关文章,是广大项目管理爱好者学习的知识宝库,欢迎大家投稿。项目管理者联盟
如各位项目管理专家及项目管理精英有原创经典文章与大家分享,可直接发邮件至项目管理者联盟编辑部,或电话与我们联系!联系方式:言女士
yan@mypm.net,15201586586。service.mypm.net
0、 前言项目管理者联盟
习近平总书记在全国国有企业党的建设工作会议上强调,国有企业是中国特色社会主义的主要物质基础和政治基础,是我们党执政兴国的重要支柱和依靠力量。坚持党的建设是国有企业的“根”和“魂”。党的十八大后,国有企业按照全面从严治党的要求加强党的建设,但与中央的要求相比,还处在着弱化、淡化、虚化、边缘化的问题。为切实解决这些问题,国有企业迫切需要探索并建立一套行之有效、科学的党建管理模式,保证和促进把党组织先进的理论指导和价值追求、健全的组织体系和工作机制、严明的组织纪律和优良作风等独特优势转化为企业的核心价值竞争力。为此,国有企业必须探索健全党建工作的的新方式、新方法,提高党建工作的科学化水平,而做为基层党建工作,通过
“项目化模式”的落实,来探索、解决党建日常工作。项目管理者联盟
1、 问题提出项目管理者联盟
有人感叹“基层党建工作难做”,也有人说党建工作“可干可不干,干好干坏一个样”,更有人说“说起来重要,干起来次要,忙起来不要,出了问题再要”等等不一而足,其实党建工作,说难也不难:难——是因为政策性强、要求高、任务多、头绪繁杂,且许多工作难以落实。项目管理者联盟
最近学习毛选,读到毛泽东1934年1月的一篇文章,即《关心群众生活,注意工作方法》中的一段话:“我们不但要提出任务,而且要解决完成任务的方法问题。我们的任务是过河,但是没有桥或没有船就不能过。不解决桥或船的问题,过河就是一句空话。不解决方法问题,任务也只是瞎说一顿”,很是启发。如果党建工作是任务,则必须有桥或船,对基层党务工作而言,“搭船过河”或“借桥过河”就是我们完成任务的方法啦!——寻找“桥”或“船”,正是解决基层党建工作的问题所在。
基层党建的“桥”或“船”在哪里?
2、 解决办法项目管理者联盟
党建活动项目化,而对具体项目模板化,案例模板见附件。项目管理者联盟
对基层党务工作者而言,都是兼职人员,平时工作中有大量的生产、经营工作,特别是推行“党建工作项目化管理”后,关键在“做”。做为党务工作者,做好宣讲、解读,在推进“项目化模式”的过程中,充当“翻译”的角色。主要有以下几点体会:service.mypm.net
2.1.“党建工作项目化管理”是科学解决党建工作的利器,而不是增加了工作量,也不是单独成体系。运用好这套系统相当于磨快的“斧子”,更加有利于“砍柴”,有利于党建工作。bbs.mypm.net
2.2.兼职党务工作者运用“项目化模式”应该更好的结合日常生产、经营工作展开,也是对党章第32条中“国有企业和集体企业中党的基层组织,发挥组织核心作用,围绕企业生产经营开展工作”,坚决反对“两张皮”,比如设备部主任兼党支部书记,日常党建工作可以结合“检修”、“迎峰度夏”、班组建设开展,保证有声有色。项目管理者联盟
2.3.基层党组织的党建工作按有关文件要求做,而“党建工作项目化管理”是从“工具”方式帮助党务工作者去“做”,是表格化的“做”,是量化版的“做,更是“PDCA”中的“do”。项目经理博客
总之,“党建项目化管理”是基层党务工作者工作科学化、系统化、有效化的探索,是在不断总结完善的基础上提出的,针对的就是解决问题,实用性强,更强调管理要有效,路漫漫其修远兮,吾将上下而求索!pmp.mypm.net
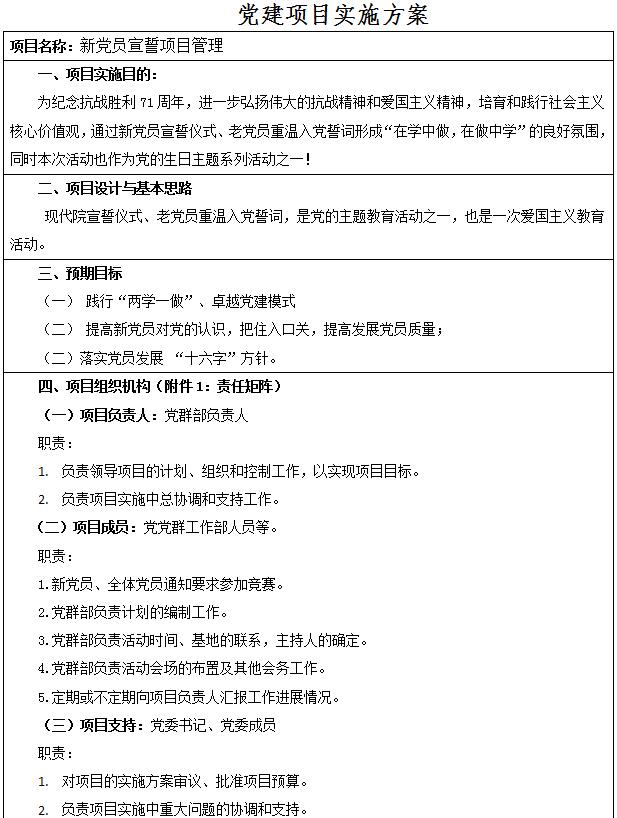
党建工作项目化管理的流程案例项目管理者联盟
——以新党员宣誓项目为例training.mypm.net
项目管理者联盟
pmp.mypm.net
项目管理者联盟
项目管理者联盟

项目管理者联盟
项目管理者联盟
附件1:项目责任矩阵talent.mypm.net

项目管理者联盟
本文为项目管理者联盟联盟会员原创文章,授权发布,非经同意不得转载!
|